First Time Flight Simulation Buyer's Guide
Nov 13, 2025
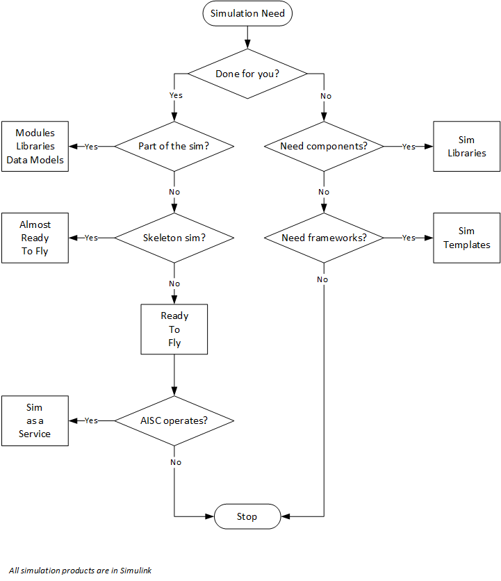
First time buying flight simulation products or services from Aerospace Pro?
Checkout this decision chart.

Stay connected with news and updates!
Join our mailing list to receive the latest news and updates from Aerospace Pro.
Don't worry, your information will not be shared.
Check your email to complete the signup!
We hate SPAM. We will never sell your information, for any reason.